Acceleration in an EV: Is it wasteful, as in an ICE?

  • Thread starter Thread starter F14Scott
  • Start date Start date
  • Replies Replies 45
  • Views Views 8K
On your chugging a drink analogy - it kind of proves *my* point, I think: Whether you sip or chug, the big gulp is in your belly; the rate makes no difference. The experience is different (fun acceleration vs. boring creep to speed), but the result is the same.

I just look at the torque curve of an EV (it's not a curve, but a straight line) and imagine that the potential energy of the trons delivered correlates directly to kinetic energy in the car, unlike the bent curve of an ICE, where, under the conditions of acceleration, energy in does NOT equal speed out.

Agreed. I misunderstood your intent behind "efficiency" and went down the "optimize for miles per kWh" path.

As illuminated by the additional discussion, the amount of power required to achieve a certain speed in an EV is impacted more by the physics of moving the vehicle in its environment than the rate of power delivery.
 
I aim to be one of if not the first that will need to change my brakes due to wear and not dis-use.
I use regen braking as much as possible. The discs on our Honda Clarity seem to rust easily, but the discs on our SE don't. I like MINI's discs better.
 
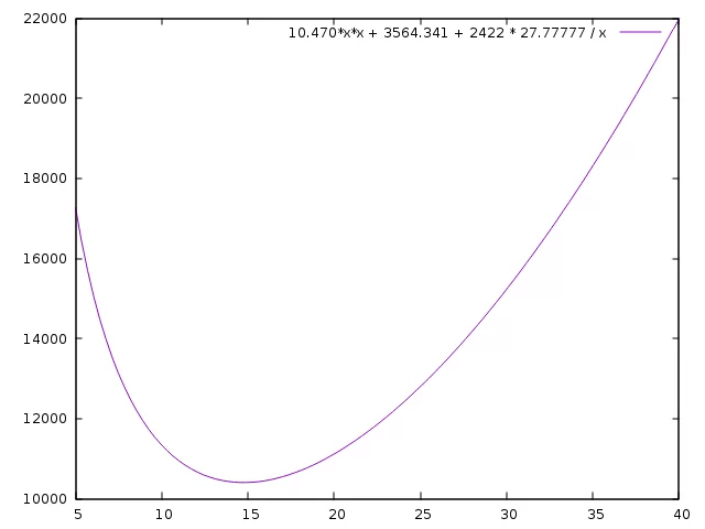
I found an efficiency diagram (hmmm. where did I put it...) that shows the efficiency of the I3s (and hence MINI) motor at various revs/power outputs. Accelerating hard at low revs is significantly less efficient than lower power output (higher copper losses). It is fun, however fast acceleration uses more energy as it is less efficient.

From the Engineering point of view, the amount of energy used is called work and is defined as:

w = F . d (work = force x distance).

Even ignoring the motor efficiency, travelling slower uses less force (air friction and rolling resistance). Over the same distance, the work will be lower, hence less energy used. There is an elephant in the room however, accessories (heater/aircon/radio etc) use a constant power, and the slower you drive, the longer it takes to go a fixed distance. This uses more energy as Energy = Power * time. I did a quick model using my own efficiency as a base and came up with the following:
mini_efficiency.webp

This shows that about 15m/s (54kph) is the optimal speed for range. The graph above shows speed on the X axis in m(etres)/s, and energy used per 100km in Wh on the Y (14000 = 14kWh/100km). So hard acceleration to 50kph could actually be beneficial to crawling up to 50kph - even with the inefficiencies of the motor. As soon as you pass 50ish, then friction is against you and you will lose out. Oh well, that was fun and made a dull Saturday a bit more fun :)
 
I found an efficiency diagram (hmmm. where did I put it...) that shows the efficiency of the I3s (and hence MINI) motor at various revs/power outputs. Accelerating hard at low revs is significantly less efficient than lower power output (higher copper losses). It is fun, however fast acceleration uses more energy as it is less efficient.

From the Engineering point of view, the amount of energy used is called work and is defined as:

w = F . d (work = force x distance).

Even ignoring the motor efficiency, travelling slower uses less force (air friction and rolling resistance). Over the same distance, the work will be lower, hence less energy used. There is an elephant in the room however, accessories (heater/aircon/radio etc) use a constant power, and the slower you drive, the longer it takes to go a fixed distance. This uses more energy as Energy = Power * time. I did a quick model using my own efficiency as a base and came up with the following:
View attachment 10966
This shows that about 15m/s (54kph) is the optimal speed for range. The graph above shows speed on the X axis in m(etres)/s, and energy used per 100km in Wh on the Y (14000 = 14kWh/100km). So hard acceleration to 50kph could actually be beneficial to crawling up to 50kph - even with the inefficiencies of the motor. As soon as you pass 50ish, then friction is against you and you will lose out. Oh well, that was fun and made a dull Saturday a bit more fun :)
This is exactly the sort of performance chart I was hoping for. So, Rmax is about 32 MPH. Awesome work from @vader and his 5,000 lb. head.

The only thing I'll add is that the accessories' draw on the overall power of a vehicle already has a cool name, from the cruise ship industry. Juice required for stuff other than propulsion is called the "hotel load."
 
I did a quick model using my own efficiency as a base and came up with the following:
View attachment 10966

What I find interesting about that plot is how once you are significantly past the inflection point, things are quasi-linear, or at least not as curvilinear as you might expect. That suggests that driving at, say, 65 mph on the highway isn't all that much better than driving at, say, 75 mph.
 
What I find interesting about that plot is how once you are significantly past the inflection point, things are quasi-linear, or at least not as curvilinear as you might expect. That suggests that driving at, say, 65 mph on the highway isn't all that much better than driving at, say, 75 mph.

I take back what I said. I mistakenly took the Y axis to be rate of energy use, not energy use per distance.

Solving the equation, driving 65 mph instead of 75 mph should extend range by 15%.
 
Hi guys,

I just wanted to chime in. I didn't read all of this thread, but my anecdotal experience surprised me when it repeatedly happened to me when I changed driving styles. I found I got more EV miles out of accelerating harder (not flooring it, but not a gentle easy acceleration. at least as fast if not faster than other cars around me) to my target speed (usually around 60-70kph (note: not mph)) then cruising (keeping the speed as constant as possible). The increase in EV range is noticeable even on a 15 km drive. I've noticed it to be on the order of 5-10%).

Also I agree, clarity brakes rust super fast. I almost exclusively regen braked for the first couple months on my clarity and they rusted solid (dealership told me I needed to replace them). Took me weeks of hard braking to get the rust off.

Another anecdote. I find the clarity surprisingly aerodynamic. The EV rage does not go down as much as you would expect while driving at around 100 to even 115kph. Even with the gas engine engaged the fuel economy does not start going down until you reach much higher. In contrast, my wife's 2016 civic uses 20% more gas going from 100 to 118kph.
 
I've actually started punching it from 0-35 mph thanks to this thread. And I'm getting well over 4 mi/kWh (note: weather is consistently above 40 ºF now). A lot more fun to drive (no more green mode!), and there seems to be no harm to range. I'm getting at least 160 miles of range – 80 miles with 50% SoC remaining.

This morning I tried hypermiling (shifting into neutral on down grades) and found no benefit in a 40-mile run. Either my route isn't hilly enough or the SE with regenerative braking is so efficient that hypermiling won't provide much improvement.
 
Sweet holy moses! What is your approximate driving mix hwy / urban?

About 30% 60+ mph, another 60% 45+ mph. Only about 10 miles of the trip is under 45 mph. This is on my winter wheels (electric Revolites and Hakkapeliitta R3 snow tires) and using cruise control. Could wheel weight and rolling resistance be making that big of a difference? I'll have to see if things are different when I switch back to my Power Spoke/Goodyear performance tires in a month or two.
 
About 30% 60+ mph, another 60% 45+ mph. Only about 10 miles of the trip is under 45 mph. This is on my winter wheels (electric Revolites and Hakkapeliitta R3 snow tires) and using cruise control.

I'm a big cruise control user, even on secondary roads. It is good to hear that it is efficient on the SE.
 
I'm a big cruise control user, even on secondary roads. It is good to hear that it is efficient on the SE.
That was a big unknown for me when I first got the SE, but I'm so happy it's so efficient. On my 40-mile trip I'll see a recuperation of at least 60 mi/kWh, so it must use regenerative braking to control speed. Also, I never touch the friction brakes and always disengage the cruise control by hand to let the regen do its thing if I need to slow for traffic. Maybe that's the EV paradigm for hypermiling instead of shifting into neutral?
 
I've actually started punching it from 0-35 mph thanks to this thread. And I'm getting well over 4 mi/kWh (note: weather is consistently above 40 ºF now). A lot more fun to drive (no more green mode!), and there seems to be no harm to range. I'm getting at least 160 miles of range – 80 miles with 50% SoC remaining.

This morning I tried hypermiling (shifting into neutral on down grades) and found no benefit in a 40-mile run. Either my route isn't hilly enough or the SE with regenerative braking is so efficient that hypermiling won't provide much improvement.

My temps are still fluctuating but last drive today was 6.2 mi/kwh when punching it more. I won't estimate range but definitely not making it worse to punch it when warmer. When colder it did make a big difference the other way.

Not a cruise control user at all, but if it is better I would use it more
 
Back
Top